Tips on using this search form
- All search terms are case-insensitive
- If you specify more than one search option (e.g. you search for both "Authors" and "Paper title") then the publications returned will be those that match all of your search terms
- To reset the search form, click here
- Currently displaying 3461 - 3480 of 29639 publications
Glutathione-Triggered catalytic response of Copper-Iron mixed oxide Nanoparticles. Leveraging tumor microenvironment conditions for chemodynamic therapy.
J Colloid Interface Sci
(2022)
617
704
(doi: 10.1016/j.jcis.2022.03.036)
Extended-range order in tetrahedral amorphous semiconductors: The case of amorphous silicon
Physical Review B
(2022)
105
115203
(doi: 10.1103/physrevb.105.115203)
An economic, square-shaped flat-field illumination module for TIRF-based super-resolution microscopy.
Biophysical Reports
(2022)
2
None
(doi: 10.1016/j.bpr.2022.100044)
A new assessment of global and regional budgets, fluxes and lifetimes of atmospheric reactive N and S gases and aerosols
(2022)
(doi: 10.5194/acp-2022-82)
Improving NOX emissions in Beijing using network observations and a novel perturbed emissions ensemble
(2022)
(doi: 10.5194/acp-2022-161)
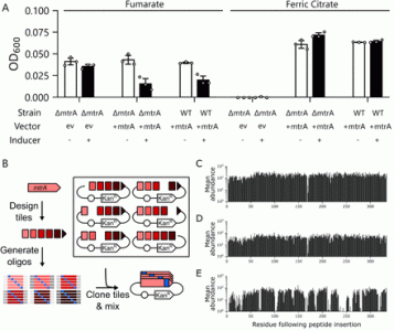
Determinants of multiheme cytochrome extracellular electron transfer uncovered by systematic peptide insertion
(2022)
2022.03.09.483668
(doi: 10.1101/2022.03.09.483668)
Trade-off between redox potential and strength of electrochemical CO2 capture in quinones
(2022)
Supplementary material to "Improving NO
X
emissions in Beijing using network observations and a novel perturbed emissions ensemble"
(2022)
Potential therapeutic targets from Mycobacterium abscessus (Mab): recently reported efforts towards the discovery of novel antibacterial agents to treat Mab infections.
RSC medicinal chemistry
(2022)
13
392
(doi: 10.1039/d1md00359c)
Supplementary material to "A new assessment of global and regional budgets, fluxes and lifetimes of atmospheric reactive N and S gases and aerosols"
(2022)
PyFragMS─A Web Tool for the Investigation of the Collision-Induced Fragmentation Pathways
ACS Omega
(2022)
7
9710
(doi: 10.1021/acsomega.1c07272)
Inhibition of GLI-Mediated Transcription by Cyclic Pyrrole-Imidazole Polyamide in Cancer Stem Cells
Bulletin of the Chemical Society of Japan
(2022)
95
693
(doi: 10.1246/bcsj.20210453)
Organotelluroxane molecular clusters assembled via Te⋯X− (X = Cl−, Br−) chalcogen bonding anion template interactions
Chem Commun (Camb)
(2022)
58
3318
(doi: 10.1039/d2cc00320a)
Electrolyte Reactivity at the Charged Ni-Rich Cathode Interface and Degradation in Li-Ion Batteries.
ACS Applied Materials & Interfaces
(2022)
14
13206
(doi: 10.1021/acsami.1c22812)
3D-printed hierarchical pillar array electrodes for high-performance semi-artificial photosynthesis.
Nat Mater
(2022)
21
811
(doi: 10.1038/s41563-022-01205-5)
The 2019 Raikoke volcanic eruption – Part 2: Particle-phase dispersion and concurrent wildfire smoke emissions
Atmospheric Chemistry and Physics
(2022)
22
2975
(doi: 10.5194/acp-22-2975-2022)
Surface interaction patches link non-specific binding and phase separation of antibodies
(2022)
(doi: 10.1101/2022.03.07.483238)
Automated classification of time-activity-location patterns for improved estimation of personal exposure to air pollution
(2022)
(doi: 10.21203/rs.3.rs-1407884/v1)
Li iontronics in single-crystalline T-Nb2O5 thin films with vertical ionic transport channels
Nature Materials (2023)
(2022)
Trade-off between redox potential and strength of electrochemical CO2 capture in quinones
(2022)
(doi: 10.26434/chemrxiv-2022-8zt6r)