Tips on using this search form

  • All search terms are case-insensitive
  • If you specify more than one search option (e.g. you search for both "Authors" and "Paper title") then the publications returned will be those that match all of your search terms
  • To reset the search form, click here
  • Currently displaying 301 - 320 of 29681 publications
Author(s)
Publication title
Journal Name
Publication year
Interfaces at the nano scale: general discussion
O Ayre, T Azaïs, N Barbosa, H Birkedal, S Ceseri, V Chamard, K Chandra Rajan, DM Chevrier, TEK Christensen, L D'Alba, Y Dauphin, J Deering, R Demichelis, J Duboisset, M Duer, M Elbaum, R Gonnah, L Gower, TA Grünewald, L Houben, B Khurshid, R Kröger, F Marin, MD McKee, F Nudelman, JE Parker, P Rez, N Reznikov, A Rossi, K Sauer, V Schemenz, A Triccas
Faraday Discuss
(2025)
261
Nudibranch color diversity shares a common origin in guanine photonic structures
S Humphrey, X He, T Priemel, V Titze, S Perea-Puente, V Subramanian, C Bouchet-Marquis, B Jesus, S Vignolini
(2025)
The energy landscape of folding in n-C14H30 described by a machine-learned potential
TC Allison, JM Bowman, PL Houston, Y Pillai, C Qu, DJ Wales
J Chem Phys
(2025)
163
Reproducibility of fixed-node diffusion Monte Carlo across diverse community codes: The case of water-methane dimer
F Della Pia, BX Shi, YS Al-Hamdani, D Alfé, TA Anderson, M Barborini, A Benali, M Casula, ND Drummond, M Dubecký, C Filippi, PRC Kent, JT Krogel, P López Ríos, A Lüchow, Y Luo, A Michaelides, L Mitas, K Nakano, RJ Needs, MC Per, A Scemama, J Schultze, R Shinde, E Slootman, S Sorella, A Tkatchenko, M Towler, CJ Umrigar, LK Wagner, WA Wheeler, H Zhou, A Zen
Journal of Chemical Physics
(2025)
163
Kinetic Locking of pH-Sensitive Complexes for Mechanically Responsive Polymer Networks
SJK O'Neill, YC Tse, Z Huang, X Chen, JA McCune, OA Scherman
J Am Chem Soc
(2025)
147
Changes in global atmospheric oxidant chemistry from land cover conversion
R Vella, S Gromov, CM Nussbaumer, L Stecher, M Kohl, S Ruhl, H Tost, J Lelieveld, A Pozzer
Atmospheric Chemistry and Physics
(2025)
25
Pathophysiology of Femoral Fractures in Hypophosphatasia.
FGA Tabegna, M Garton, S D'Amore, L Skingle, S Dillon, MJ Duer, GPR Clunie, KES Poole
Current osteoporosis reports
(2025)
23
A foundation model for atomistic materials chemistry
I Batatia, P Benner, Y Chiang, AM Elena, DVP Kovács, J Riebesell, XR Advincula, M Asta, M Avaylon, WJ Baldwin, F Berger, N Bernstein, A Bhowmik, F Bigi, SM Blau, V Cărare, M Ceriotti, S Chong, JP Darby, S De, F Della Pia, VL Deringer, R Elijošius, Z El-Machachi, F Falcioni, E Fako, AC Ferrari, JLA Gardner, MJ Gawkowski, A Genreith-Schriever, J George, REA Goodall, J Grandel, CP Grey, P Grigorev, S Han, W Handley, HH Heenen, K Hermansson, C Holm, CH Ho, S Hofmann, J Jaafar, KS Jakob, H Jung, V Kapil, AD Kaplan, N Karimitari, JR Kermode, P Kourtis, N Kroupa, J Kullgren, MC Kuner, D Kuryla, G Liepuoniute, C Lin, JT Margraf, I-B Magdău, A Michaelides, JH Moore, AA Naik, SP Niblett, SW Norwood, N O'Neill, C Ortner, KA Persson, K Reuter, AS Rosen, LAM Rosset, LL Schaaf, C Schran, BX Shi, E Sivonxay, TSK Stenczel, V Svahn, C Sutton, TD Swinburne, J Tilly, C van der Oord, S Vargas, E Varga-Umbrich, T Vegge, M Vondrák, Y Wang, WC Witt, T Wolf, F Zills, GB Csányi
(2025)
T-cell signaling relies on partial CD45-exclusion at sub-micron sized cellular contacts
M Kotowski, DF Heraghty, M Körbel, D Banik, Z Zhang, S Kedia, B Fu, J McColl, B Li, J Clarke, M Fellermeyer, Y Lui, G Bossi, DK Cole, H Chen, E Basiarz, S Sharma, E Petsalaki, CJ Tape, B de Wet, SF Lee, AM Santos, D Klenerman, SJ Davis
(2025)
Structural colour in red seaweeds is more common and diverse than has been presumed
M Arnould-Pétré, S Vignolini, J Brodie
Journal of The Royal Society Interface
(2025)
22
Dissecting the molecular origins of opalescence and phase separation in mAb formulations and their relation to aggregation
I Brakti, S Lenton, M Polimeni, H Ausserwöger, R Scrutton, A Henriksen, N Lorenzen, MN Pedersen, JS Marino, F Herranz-Trillo, AE Terry, TPJ Knowles, M Groenning, V Foderà
(2025)
Explainable Deep Learning Framework for SERS Bioquantification.
JK Zaki, J Tomasik, JA McCune, S Bahn, P Lió, OA Scherman
CoRR
(2025)
10
Nanoscopic tau aggregates in Parkinson’s disease
F Layburn, D Boeken, YP Zhang, K Halliday, D Rodgers, L Kahanawita, B Patel, A Quaegebeur, CH Williams-Gray, D Klenerman
(2025)
Development of D-box peptides to inhibit the anaphase-promoting complex/cyclosome.
R Eapen, C Okoye, C Stubbs, M Schimpl, T Tischer, EJ Fisher, M Zacharopoulou, F Ferrer, D Barford, DR Spring, C Lindon, C Phillips, LS Itzhaki
eLife
(2025)
14
Density Functional Theory (DFT) calculations for the adsorptive voltammetric determination of Meloxicam using a paste electrode made of Functionalized Carbon nanotubes
R Marwat, A Bibi, A Niaz, S Bibi, MI Zaman, S Sarfaraz, J Morgan
Journal of the Indian Chemical Society
(2025)
102
Recent development in fluorescent probes for monitoring organophosphorus pollutants
K Song, L Zhang, Y Meng, J Ding, X Li, Y Liu, H Ma
Chinese Chemical Letters
(2025)
Direct, high-throughput linking of single cell imaging and gene expression
CK Xu, G Meisl, N Moshkov, K Goda, A Shkarin, MF Schlögel, TP Knowles, L Mazutis, J Guck
(2025)
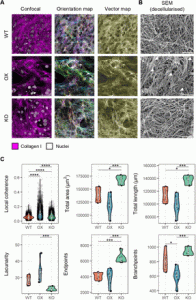
Lysyl oxidase-mediated intermolecular crosslinks fine-tune collagen I molecular dynamics and regulate cell-matrix interactions through focal adhesions
S Dillon, J Clark, MJ Duer
(2025)
Learning strategies for optimised fitness in a model of cyclic dominance
H Yu, RL Jack
New Journal of Physics
(2025)
27
Charged peptides enriched in aromatic residues decelerate condensate ageing driven by cross-β-sheet formation.
I Sanchez-Burgos, AR Tejedor, A Castro, A Feito, R Collepardo-Guevara, JR Espinosa
Nat Commun
(2025)
16