Tips on using this search form

  • All search terms are case-insensitive
  • If you specify more than one search option (e.g. you search for both "Authors" and "Paper title") then the publications returned will be those that match all of your search terms
  • To reset the search form, click here
  • Currently displaying 9081 - 9100 of 29642 publications
Author(s)
Publication title
Journal Name
Publication year
Supramolecular Chemotherapy: Cooperative Enhancement of Antitumor Activity by Combining Controlled Release of Oxaliplatin and Consuming of Spermine by Cucurbit[7]uril.
Y Chen, Z Huang, H Zhao, J-F Xu, Z Sun, X Zhang
ACS Applied Materials & Interfaces
(2017)
9
Styrene Purification by Guest-Induced Restructuring of Pillar[6]arene.
K Jie, M Liu, Y Zhou, MA Little, S Bonakala, SY Chong, A Stephenson, L Chen, F Huang, AI Cooper
Journal of the American Chemical Society
(2017)
139
(Z)-Selective Takai olefination of salicylaldehydes
SM Geddis, CE Hagerman, WRJD Galloway, HF Sore, JM Goodman, DR Spring
Beilstein J Org Chem
(2017)
13
Structural Evolution and Atom Clustering in β-SiAlON: β-Si$_{6-z}$Al$_z$O$_z$N$_{8-z}$
C Cozzan, KJ Griffith, G Laurita, JG Hu, CP Grey, R Seshadri
Inorganic Chemistry
(2017)
56
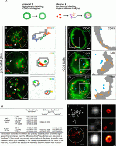
A cell-topography based mechanism for ligand discrimination by the T-cell receptor
RA Fernandes, KA Ganzinger, J Tzou, P Jönsson, SF Lee, M Palayret, AM Santos, AR Carr, A Ponjavic, VT Chang, C Macleod, BC Lagerholm, AE Lindsay, O Dushek, A Tilevik, SJ Davis, D Klenerman
(2017)
CX-5461 is a DNA G-quadruplex stabilizer with selective lethality in BRCA1/2 deficient tumours
H Xu, M Di Antonio, S McKinney, V Mathew, B Ho, NJ O'Neil, ND Santos, J Silvester, V Wei, J Garcia, F Kabeer, D Lai, P Soriano, J Banáth, DS Chiu, D Yap, DD Le, FB Ye, A Zhang, K Thu, J Soong, S-C Lin, AHC Tsai, T Osako, T Algara, DN Saunders, J Wong, J Xian, MB Bally, JD Brenton, GW Brown, SP Shah, D Cescon, TW Mak, C Caldas, PC Stirling, P Hieter, S Balasubramanian, S Aparicio
Nature communications
(2017)
8
Synthesis, Diastereomer Separation, and Optoelectronic and Structural Properties of Dinuclear Cyclometalated Iridium(III) Complexes with Bridging Diarylhydrazide Ligands
DG Congrave, Y-T Hsu, AS Batsanov, A Beeby, MR Bryce
Organometallics
(2017)
36
Efficient Oxidative Coupling of Arenes via Electrochemical Regeneration of 2,3‐Dichloro‐5,6‐dicyano‐1,4‐benzoquinone (DDQ) under Mild Reaction Conditions
P Röse, S Emge, CA König, G Hilt
Advanced Synthesis & Catalysis
(2017)
359
Mining 2:2 Complexes from 1:1 Stoichiometry: Formation of Cucurbit[8]uril-Diarylviologen Quaternary Complexes Favored by Electron-Donating Substituents.
G Wu, M Olesińska, Y Wu, D Matak-Vinkovic, OA Scherman
Journal of the American Chemical Society
(2017)
139
A structural and temporal study of the surfactants behenyltrimethylammonium methosulfate and behenyltrimethylammonium chloride adsorbed at air/water and air/glass interfaces using sum frequency generation spectroscopy.
SA Goussous, MTL Casford, SA Johnson, PB Davies
Journal of colloid and interface science
(2017)
488
Macrocyclized Extended Peptides: Inhibiting the Substrate-Recognition Domain of Tankyrase
W Xu, YH Lau, G Fischer, YS Tan, A Chattopadhyay, M de la Roche, M Hyvönen, C Verma, DR Spring, LS Itzhaki
J Am Chem Soc
(2017)
139
Inositol Pyrophosphate Specificity of the SPX-Dependent Polyphosphate Polymerase VTC
R Gerasimaite, I Pavlovic, S Capolicchio, A Hofer, A Schmidt, HJ Jessen, A Mayer
ACS Chemical Biology
(2017)
12
Surface Sensitive NMR Detection of the SEI Layer on Reduced Graphene Oxide
M Leskes, G Kim, T Liu, AL Michan, F Aussenac, P Dorffer, S Paul, CP Grey
The Journal of Physical Chemistry Letters
(2017)
8
Fe-catalyzed synthesis of (13z)-eicos-13-en-10-one, the main sex pheromone component of carposina niponensis
RN Shakhmaev, AS Sunagatullina, VV Zorin
Chemistry of Natural Compounds
(2017)
53
Donor–acceptor stacking arrangements in bulk and thin-film high-mobility conjugated polymers characterized using molecular modelling and MAS and surface-enhanced solid-state NMR spectroscopy
SR Chaudhari, JM Griffin, K Broch, A Lesage, V Lemaur, D Dudenko, Y Olivier, H Sirringhaus, L Emsley, CP Grey
Chem Sci
(2017)
8
High-throughput nanofluidic device for one-dimensional confined detection of single fluorophores
S Ghosh, N Karedla, I Gregor
(2017)
Review of the global models used within phase 1 of the Chemistry-Climate Model Initiative (CCMI)
O Morgenstern, M Hegglin, E Rozanov, F O'Connor, N Luke Abraham, H Akiyoshi, A Archibald, S Bekki, N Butchart, M Chipperfield, M Deushi, S Dhomse, R Garcia, S Hardiman, L Horowitz, P Jöckel, B Josse, D Kinnison, M Lin, E Mancini, M Manyin, M Marchand, V Marécal, M Michou, L Oman, G Pitari, D Plummer, L Revell, D Saint-Martin, R Schofield, A Stenke, K Stone, K Sudo, T Tanaka, S Tilmes, Y Yamashita, K Yoshida, G Zeng
Geoscientific Model Development
(2017)
10
Review of the global models used within the Chemistry-Climate Model Initiative (CCMI)
O Morgenstern, MI Hegglin, E Rozanov, FM O'Connor, NL Abraham, H Akiyoshi, AT Archibald, S Bekki, N Butchart, MP Chipperfield, M Deushi, SS Dhomse, RR Garcia, SC Hardiman, LW Horowitz, P Jöckel, B Josse, D Kinnison, M Lin, E Mancini, ME Manyin, M Marchand, V Marécal, M Michou, LD Oman, G Pitari, DA Plummer, LE Revell, D Saint-Martin, R Schofield, A Stenke, K Stone, K Sudo, TY Tanaka, S Tilmes, Y Yamashita, K Yoshida, G Zeng
Geoscientific Model Development Discussions
(2017)
Ion-Pair-Directed $\textit{meta}$ -Selective C–H Borylation of Aromatic Quaternary Ammonium Salts
R Phipps, M Mihai
Synlett
(2017)
28
Morphology and Number Density of Voids in Hydrogenated Amorphous Silicon: AnAb InitioStudy
P Biswas, D Paudel, R Atta-Fynn, DA Drabold, SR Elliott
Physical Review Applied
(2017)
7