Tips on using this search form
- All search terms are case-insensitive
- If you specify more than one search option (e.g. you search for both "Authors" and "Paper title") then the publications returned will be those that match all of your search terms
- To reset the search form, click here
- Currently displaying 4121 - 4140 of 29639 publications
Liquid–Liquid Phase‐Separated Systems from Reversible Gel–Sol Transition of Protein Microgels (Adv. Mater. 33/2021)
Advanced Materials
(2021)
33
2170258
(doi: 10.1002/adma.202170258)
Bespoke Biomolecular Wires for Transmembrane Electron Transfer: Spontaneous Assembly of a Functionalized Multiheme Electron Conduit
Frontiers in microbiology
(2021)
12
714508
(doi: 10.3389/fmicb.2021.714508)
Simultaneous Determination of Aerosol Inorganic and Organic Nitrogen by Thermal Evolution and Chemiluminescence Detection
Environmental Science and Technology
(2021)
55
11579
(doi: 10.1021/acs.est.1c04876)
Potentiometric MRI of a Superconcentrated Lithium Electrolyte: Testing the Irreversible Thermodynamics Approach.
ACS energy letters
(2021)
6
3086
High-affinity tamoxifen analogues retain extensive positional disorder when bound to calmodulin.
Magnetic Resonance
(2021)
2
629
(doi: 10.5194/mr-2-629-2021)
NMR spectroscopy probes microstructure, dynamics and doping of metal halide perovskites
Nature reviews. Chemistry
(2021)
5
624
(doi: 10.1038/s41570-021-00309-x)
Development of a Novel Bioconjugation Platform for the Generation of Homogenous Antibody-Drug Conjugates
(2021)
(doi: 10.17863/CAM.78558)
Physical and mechanical properties of winter first-year ice in the Antarctic marginal ice zone along the Good Hope Line
(2021)
(doi: 10.5194/tc-2021-209)
Recent Advances in Block Copolymer Self‐Assembly for the Fabrication of Photonic Films and Pigments
Advanced Optical Materials
(2021)
9
2100519
(doi: 10.1002/adom.202100519)
Climate change modulates the stratospheric volcanic sulfate aerosol lifecycle and radiative forcing from tropical eruptions.
Nature communications
(2021)
12
4708
(doi: 10.1038/s41467-021-24943-7)
Tetrafluoroborate‐Induced Reduction in Defect Density in Hybrid Perovskites through Halide Management
Advanced Materials
(2021)
33
2102462
(doi: 10.1002/adma.202102462)
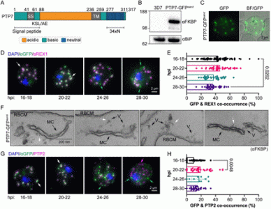
Virulence determinant, PTP7, controls vesicle budding from the Maurer’s clefts, adhesin protein trafficking and host cell remodeling in Plasmodium falciparum
(2021)
2021.08.12.456062
(doi: 10.1101/2021.08.12.456062)
Sequence Determinants of the Aggregation of Proteins Within Condensates Generated by Liquid-liquid Phase Separation: Sequence code of aggregation in protein condensates
J Mol Biol
(2021)
434
167201
(doi: 10.1016/j.jmb.2021.167201)
Quantitative Measurement of the Affinity of Toxic and Nontoxic Misfolded Protein Oligomers for Lipid Bilayers and of its Modulation by Lipid Composition and Trodusquemine
ACS Chemical Neuroscience
(2021)
12
3189
(doi: 10.1021/acschemneuro.1c00327)
Enzymatic pretreatment of recycled grease trap waste in batch and continuous-flow reactors for biodiesel production
Chemical Engineering Journal
(2021)
426
131703
(doi: 10.1016/j.cej.2021.131703)
Efficient Bayesian inference of fully stochastic epidemiological models with applications to COVID-19.
Royal Society open science
(2021)
8
211065
(doi: 10.1098/rsos.211065)